Was hat unser Mindset mit der Geburt zu tun?
In den sozialen Medien begegnen Nutzenden seit einigen Jahren vermehrt Angebote zur Optimierung des eigenen Mindsets. Auch im Bereich der Geburt gibt es eine Vielzahl von Kursen zur mentalen Geburtsvorbereitung, häufig mit dem Versprechen, dass dies der Weg zu einer natürlichen oder schmerzfreien Geburt sei. Doch was ist ein Mindset eigentlich und was hat es mit der Geburt zu tun?
Mindsets sind bildlich als eine Art „mentale Brille” zu verstehen, die beeinflusst, wie wir unsere Umwelt wahrnehmen, Informationen verarbeiten und uns verhalten (Crum et al., 2013). Mindsets werden im Rahmen verschiedener Themen wie zum Beispiel Intelligenz, aber eben auch im Zusammenhang mit der Geburt erforscht (Hoffmann & Banse, 2020). Die Geburt kann entweder als ein eher natürlicher oder verstärkt als ein medizinischer Vorgang mental repräsentiert sein. Bei einer eher natürlichen Ausprägung des Mindsets wird die Geburt als Vorgang wahrgenommen, der von der Gebärenden bis auf wenige Ausnahmen ohne medizinische Hilfsmittel bewältigt werden kann. Bei einer eher medizinischen Ausprägung des Mindsets wird die Geburt als risikobehafteter Vorgang angesehen, der medizinischer Überwachung und Maßnahmen bedarf. Denkbar ist, dass das geburtsbezogene Mindset einen Einfluss auf Entscheidungen vor oder während der Geburt haben kann, etwa welcher Geburtsort gewählt wird. Ebenfalls plausibel erscheint, dass durch das Mindset während des Geburtsprozesses geburtshinderliche Emotionen (z.B. Ängste) und Kognitionen (z.B. selbsterfüllende Prophezeiungen) hervorgerufen werden, die sich auf den Geburtsvorgang auswirken und diesen entweder erleichtern oder erschweren (Hoffmann et al., 2021). Bei einem erschwerten Geburtsverlauf werden eher medizinische Interventionen benötigt.
In einer von uns durchgeführten Längsschnittstudie (ebd.) zeigte sich, dass das geburtsbezogene Mindset in der Schwangerschaft den Geburtsverlauf vorhersagen kann: Frauen mit einem eher natürlichen Mindset hatten eine höhere Wahrscheinlichkeit, interventionsarm zu gebären. Das heißt, sie benötigten zum Beispiel seltener eine PDA (Periduralanästhesie zur Linderung des Geburtsschmerzes) oder einen Kaiserschnitt. Auch Ergebnisse anderer Studien konnten zeigen, dass psychologische Faktoren wie Einstellungen (Haines et. al, 2012) und Überzeugungen (Preis et al., 2018) bestimmte Aspekte des Geburtsverlaufs vorhersagen können.
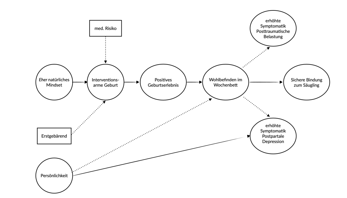
Anmerkungen: Schematische Darstellung der Ergebnisse der Längsschnittstudie Mindset und Geburt (Hoffmann et al. 2021). Durchgezogene Pfeile stehen für eine erhöhte Auftretenswahrscheinlichkeit der darauffolgende Variable und gestrichelte Pfeile für eine verringerte Auftretenswahrscheinlichkeit. Zum Beispiel erhöht ein eher natürliches Mindset die Wahrscheinlichkeit für eine interventionsarme Geburt und das medizinisches Risiko verringert die Wahrscheinlichkeit für eine interventionsarme Geburt. Die Variable Persönlichkeit umfasst die Eigenschaften Neurotizismus, generelle Ängstlichkeit, geringer Selbstwert, geringe Selbstwirksamkeitserwartung sowie eine bereits vorliegende Depressionssymptomatik in der Schwangerschaft.
Und nach der Geburt? Die Forschung legt also nahe, dass die Geburt nicht als ein rein medizinischer Vorgang zu verstehen ist, sondern dass auch psychologische Faktoren wie das geburtsbezogene Mindset eine Rolle spielen können. Aber was ist eigentlich nach der Geburt? Diesbezüglich zeigte sich in mehreren Studien, dass die Geburt beziehungsweise die Bewertung des Geburtserlebens wiederum einen Effekt auf nachfolgende psychologische Faktoren haben kann. Ein negatives Geburtserleben steht im Zusammenhang mit einer unsicheren Bindung zum Säugling (DiMatteo, 1996) und der Entwicklung psychopathologischer Symptome wie einer Postpartalen Depression oder Posttraumatischen Belastungsstörung (Bell & Andersson et al., 2016, Garthus-Nigel et al., 2013). Die oben aufgeführte Längsschnittstudie (Hoffmann et al., 2021) legt nahe, dass es sich um einen sequentiellen Prozess handeln könnte: Ein eher medizinisches Mindset, ein medizinisches Risiko und erstgebärend zu sein erhöhen die Wahrscheinlichkeit für eine interventionsreiche Geburt, welche wiederum eher zu einem negativen Geburtserleben führt als eine interventionsarme Geburt. Wird die Geburt stärker positiv bewertet, haben Gebärende tendenziell ein gesteigertes psychisches Wohlbefinden im Wochenbett. Dieses geht mit einer geringeren Wahrscheinlichkeit einher, acht Wochen beziehungsweise sechs Monate nach der Geburt Symptome einer Postpartalen Depression oder Posttraumatischen Belastungsstörung zu entwickeln, sowie mit einer höheren Wahrscheinlichkeit für eine sichere Bindung zum Säugling.
Also doch Optimierung des Mindsets für eine bessere Geburt? Die Befunde legen nahe, dass das Mindset einen Effekt auf die Geburt haben kann und dass ein natürliches Mindset die Geburt tendenziell vereinfacht und damit zu einem stärker positiven Geburtserleben führt. Trotzdem bedeutet dies nicht, dass es ein gutes (natürliches) und ein schlechtes (medizinisches) Mindset gibt. Auch ist noch nicht empirisch überprüft, wie sich das Mindset entwickelt, und ob es sich überhaupt ändern lässt. Darüber hinaus spielen auch andere personenbezogene sowieso situative Faktoren eine Rolle. Die bisherige Forschung legt jedoch sehr deutlich dar, dass das Geburtserlebnis ein bedeutsamer Ausgangspunkt für das psychische Wohlbefinden nach der Geburt ist – sowohl für die Eltern als auch für das Kind. Daher ist es auf jeden Fall wichtig, Gebärende in ihren unterschiedlichen Mindsets und den damit einhergehenden Bedürfnissen zu unterstützen und ihnen ein positives und selbstbestimmtes Geburtserlebnis zu ermöglichen.
Quellen:
Bell, A. F., & Andersson, E. (2016). The birth experiences and women’s postnatal depression: A systematic review. Midwifery, 39, 112-123. https://doi.org/10.1016/j.midw.2016.04.014
Crum, A., Salovey, P., & Achor, S. (2013). Rethinking stress: The role of mindsets in determining the stress response. Journal of Personality and Social Psychology, 104(4), 716-733. https://doi.org/10.1037/a0031201
DiMatteo, M. R., Morton, S. C., Lepper, H. S., Damush, T. M., Carney, M. F., Pearson, M., & Kahn, K. L. (1996). Cesarean childbirth and psychosocial outcomes: A meta-analysis. Health Psychology, 15(4), 303-314. https://doi.org/10.1037/0278-6133.15.4.303
Garthus-Niegel, S., von Soest, T., Vollrath, M. E., & Eberhard-Gran, M. (2013). The impact of subjective birth experiences on post-traumatic stress symptoms: a longitudinal study. Archives of Women's Mental Health, 16(1), 1–10. https://doi.org/10.1007/s00737-012-0301-3.
Haines, H. M., Rubertsson, C., Pallant, J. F., & Hildingsson, I. (2012). The influence of women’s fear, attitudes and beliefs of childbirth on mode and experience of birth. BioMed Central Pregnancy and Childbirth, 12, 55. https://doi.org/10.1186/1471-2393-12-55
Hoffmann, L. & Banse, R. (2020). Psychological aspects of childbirth: Evidence for a birth-related mindset. European Journal of Social Psychology. Advance online publication. https://doi.org/10.1002/ejsp.2719
Hoffmann, L., Hilger, N. & Banse, R. (2021a). The mindset of birth predicts birth outcomes: evidence from a prospective longitudinal study. Manuskript eingereicht.
Preis, H., Pardo, J., Peled, Y., & Benyamini, Y. (2018). Changes in the basic birth beliefs following the first birth experience: Self-fulfilling prophecies? PLoS ONE, 13, e0208090. https://doi.org/10.1371/journal.pone.0208090
Bildquelle:
Autor*innen
Blog-Kategorien
- Corona (27)
- Für-Kinder (0)
- In-eigener-Sache (8)
- Interviews (11)
- Rechtspsychologie (25)
- Sozialpsychologie (242)
- Sportpsychologie (38)
- Umweltpsychologie (27)


