Herzfrequenz-Variabilität: Wie olympische Athlet:innen die Verbindung zwischen Herz und Verstand nutzen können, um ihre Leistung zu steigern
Bei olympischen Athlet:innen arbeiten Herz und Verstand zusammen, um Erfolge zu erzielen. Diese Synergie kann mithilfe der Herzratenvariabilität (HRV) verfolgt werden. In diesem Artikel erfahren Sie, wie Veränderungen im Herzrhythmus das Training olympischer Athlet:innen unterstützen, ihnen bei der Erholung von Rückschlägen helfen und ihre mentale Stärke verbessern können. Wir stellen Ihnen einfache und effektive Techniken vor, die diese Herz-Verstand-Verbindung nutzen und Athlet:innen helfen, bei den Olympischen Spielen ihr Bestes zu geben.
Stellen Sie sich einen Spitzensprinter vor, der sich auf das 100-Meter-Finale bei den Olympischen Spielen vorbereitet. Er hat sehr hart dafür gearbeitet und trägt die Hoffnung seines ganzen Landes in sich. Doch als der Lauf beginnt, wird er sehr nervös. Der Druck der Erwartungen aller und der Anblick der starken Konkurrenten lässt ihn verkrampfen, zu schnell atmen und die Ruhe verlieren, die er braucht, um sein Bestes zu geben.
In Momenten wie diesen, ist der Umgang mit Stress genauso wichtig wie die körperliche Fitness. Hier kommt die so genannte Herzratenvariabilität (HRV) ins Spiel. Die HRV wird nicht nur verwendet, um zu überprüfen, wie sich der Körper von Athlet:innen an die Trainingsbelastung anpasst, sondern dient auch als Indikator für die Wirksamkeit von Techniken, die es ihnen ermöglichen, unter Druck ruhig und konzentriert zu bleiben. Sie liefert Athlet:innen eine Möglichkeit, ihre Reaktion auf Stress besser zu verstehen und damit besser umgehen zu können. In diesem Artikel wird erläutert, wie HRV olympischen Athlet:innen helfen kann, einen kühlen Kopf zu bewahren und Höchstleistungen zu erbringen, wenn es wirklich darauf ankommt.
Was genau ist HRV?
Um zu verstehen, was HRV ist, müssen wir zunächst über den Vagusnerv sprechen. Der Vagusnerv spielt eine große Rolle dabei, unseren Körper zu beruhigen. Er ist der Hauptnerv des parasympathischen Nervensystems, dem Teil unseres Nervensystems, der uns hilft, uns zu entspannen. Wenn der Vagusnerv aktiv ist, ist das so, als würde man einen Zeitlupenknopf für unser Herz drücken. Dadurch schlägt unser Herz nicht nur langsamer, sondern variiert auch stärker in den Zeitabständen zwischen den einzelnen Herzschlägen, was zu einer höheren HRV führt. Es ist, als würde der Vagusnerv dem Herzen sagen: „Entspann dich“, was uns hilft, Stress besser zu bewältigen.
HRV spiegelt die zeitlichen Unterschiede zwischen den jeweils aufeinander folgenden Herzschlägen wider. Sie ist eine einfache, sichere, und kostengünstige Methode, um die individuelle Kapazität der Selbstregulation zu überprüfen (Laborde et al., 2017; Mosley & Laborde, 2022). Es gibt viele Möglichkeiten, die HRV zu berechnen, aber dieser Artikel konzentriert sich auf die HRV, die durch den Vagusnerv beeinflusst wird. Diese ist entscheidend für die Steuerung der Herzaktivität und bei der Regulierung vieler anderer Phänomene, die mit Konzentration, Stress- und Emotionsmanagement, Wohlbefinden, sowie Fitness, und Gesundheit im Allgemeinen zusammenhängen. Wenn wir also in diesem Artikel von HRV sprechen, beziehen wir uns auf die HRV, die ausschließlich die Aktivität des Vagusnervs widerspiegelt. Sie wird auch vagal-vermittelte HRV (vmHRV) genannt.
Warum sollten sich olympische Athlet:innen für die HRV interessieren?
Die Messung und das Verständnis der HRV ermöglichen ein besseres Training, eine Überwachung des Fortschritts und eine bessere Erholung. Ferner ist die Messung der HRV ein hilfreicher Indikator, um zu verstehen, wie der Körper auf Trainingsbelastungen reagiert (Bellenger et al., 2016; Buchheit, 2014). Im Allgemeinen (es gibt Ausnahmen, auf die wir im weiteren Verlauf dieses Artikels eingehen werden) bietet höhere HRV während Ruhephasen viele Vorteile, wie z. B. eine bessere Stressbewältigung, eine verbesserte Leistung, ein gesteigertes allgemeines Wohlbefinden und eine größere Kontrolle über die eigenen Handlungen (Mosley & Laborde, 2022). Weiterhin wird sie mit einer besseren Fokussierung und Entscheidungsfindung in Verbindung gebracht, was für die Konzentration von Athlet:innen entscheidend ist (Magnon et al., 2022). All diese Vorteile spielen eine große Rolle für den sportlichen Erfolg bei den Olympischen Spielen und zeigen, wie bedeutsam die Berücksichtigung der HRV in der Vorbereitung ist.
Welches Gerät benötige ich, um meine HRV zu messen?
Ärzt:innen und Forscher:innen verwenden normalerweise ein Elektrokardiogramm (EKG), um die HRV zu messen, für die sie mehrere Elektroden auf der Brust platzieren. Dank technologischer Entwicklungen kann jedoch die HRV auch mithilfe eines Brustgurtsensors zur Herzfrequenzmessung oder teilweise auch mit Smartphones/ Smartwatches gemessen werden (Plews et al., 2017). Während EKGs die höchste Präzision bei der HRV-Messung bieten, liefern diese zugänglicheren Geräte ausreichend genaue HRV-Werte für den täglichen Gebrauch. Dies ermöglicht es Einzelpersonen, durch die Verwendung von Apps wie HRV4Training oder Elite HRV, ihre HRV-Verfolgung problemlos in ihren täglichen Ablauf zu integrieren.
Wann sollte ich meine HRV messen?
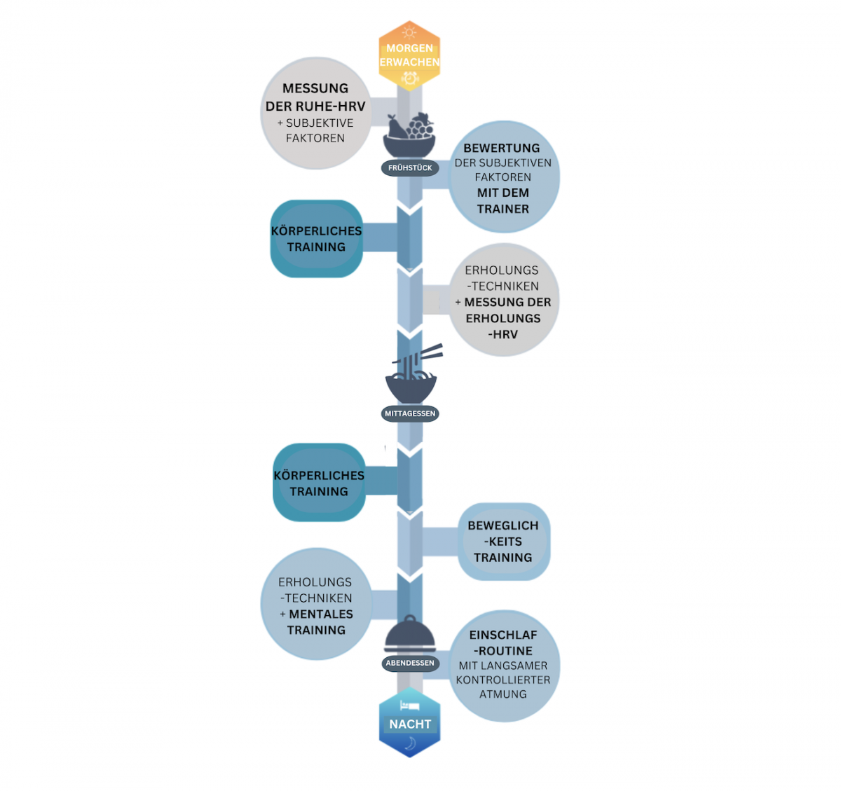
Um Ihre HRV richtig zu interpretieren, sollten Sie sie jeden Tag unter ähnlichen Bedingungen und zur gleichen Zeit messen (Bellenger et al., 2016; Buchheit, 2014). Um genaue HRV-Messwerte zu erhalten, ist es daher ratsam, die Messungen morgens vor der ersten Mahlzeit, dem ersten koffeinhaltigen Getränk, körperlicher Aktivität oder mentalem Stress durchzuführen (Laborde et al., 2017). Ein typischer Trainingstag mit HRV-Messung ist in Abbildung 1 dargestellt. Einige der wichtigsten Faktoren, die die HRV beeinflussen, sind in Abbildung 2 dargestellt.
Was bedeuten kurzfristige Veränderungen der HRV?
Gemäß der Vagal-Tank-Theorie und den 3 Rs (Laborde et al., 2018) bieten kurzfristige HRV-Bewertungen Einblicke in die adaptive Selbstregulation von Athlet:innen über verschiedene Zustände hinweg, wobei die HRV in drei Momenten berücksichtigt wird (siehe Abbildung 3a und 3b):
- the Resting period before training (Die Ruhephase vor dem Training),
- the Reactivity phase during training (Die Reaktivitätsphase während des Trainings),
- the Recovery phase following training (Die Erholungsphase nach dem Training).
Außerdem geht es bei der Selbstregulation darum, wie Sie Ihre Gedanken, Gefühle und Ihren körperlichen Zustand steuern, um Ihre Ziele zu erreichen und Ihr Wohlbefinden zu erhalten. Veränderungen der HRV - entweder nach oben oder nach unten - können positive Indikatoren sein, je nachdem, wann sie auftreten. Eine höhere HRV im Ruhezustand deutet im Allgemeinen darauf hin, dass Sie gut vorbereitet und flexibel sind und sich problemlos an Herausforderungen anpassen können. Einige Ausnahmen sind dennoch zu berücksichtigen, z. B. in Abhängigkeit von der Trainingsphase (z. B. Tapering-Phase). Andererseits ist eine niedrigere HRV während des Trainings eine normale Reaktion, die zeigt, dass Sie körperlich und mental aktiv sind und Energie verbrauchen. Wie schnell sich Ihre HRV nach dem Training wieder normalisiert, ist ein Zeichen dafür, wie gut sich Ihr Körper erholen kann. Das Verständnis des Ursprungs dieser Veränderungen hilft bei der Entwicklung von Trainingsprogrammen, die Ihre HRV im Laufe der Zeit verbessern. Dies führt zu einer gesteigerten sportlichen Leistung und einer insgesamt besseren Gesundheit (Buchheit, 2014).
Was sagt meine HRV über mein Fitnesslevel aus?
Die HRV ist bei jedem Menschen anders, daher gibt es keine pauschale Zahl, die Auskunft über das Fitnessniveau gibt. Wenn die HRV jedoch nach einem körperlichen Training höher ist, kann dies bedeuten, dass das Training gut funktioniert und eine positive Anpassung stattfindet (Bellenger et al., 2016). Wenn Sie Ihre HRV genau im Auge behalten, insbesondere im Hinblick darauf, wie sie sich während der Ruhe- und Erholungsphasen verändert, können Sie die spezifischen Reaktionen Ihres Körpers auf das Training besser verstehen. Eine zusätzliche Berücksichtigung subjektiver Faktoren, wie Müdigkeit, Schlafqualität, Muskelkater und Stimmung, kann auch auf ein mögliches Übertraining hinweisen. Dies unterstreicht die Bedeutung eines maßgeschneiderten Ansatzes, um zu bewerten, wie sich Training und andere Faktoren auf Ihre HRV auswirken (siehe Abbildung 2).
Welche Lifestylefaktoren können angesprochen werden, um die HRV von olympischen Athlet:innen zu verbessern?
Olympische Athlet:innen müssen sorgfältig auf die Lebensstilfaktoren achten, die sich auf ihre Leistung auswirken, darunter Schlaf, Ernährung, körperliche Aktivität, emotionales Wohlbefinden, Flüssigkeitszufuhr, Ernährung, Alkoholkonsum und Umweltbedingungen (siehe Abbildung 2). Diese Faktoren können die HRV von Athlet:innen stark beeinflussen, was zeigt, dass die HRV bei jedem Menschen einzigartig ist und unterschiedlich ausfällt.
Die Schlafqualität, die verschiedenen Schlafphasen und der natürliche Schlaf-Wach-Rhythmus sind eng mit der HRV verbunden. Ihre HRV kann wiederum beeinflussen, wie gut Sie schlafen. Eine Studie mit olympischen Bobfahrer:innen hat gezeigt, dass hartes körperliches Training die Schlafqualität beeinträchtigen und zu Stimmungsschwankungen führen kann, die mit einer verminderten HRV in Verbindung gebracht werden (Li et al., 2022), was den Einsatz von Strategien zur Verbesserung der HRV vor dem Schlafengehen nahelegt (weitere Einzelheiten finden Sie im Abschnitt „Interventionen“).
Eine gesunde Ernährung ist ein Schlüsselfaktor für die Gesundheit von Athlet:innen. Bei Untersuchungen mit Athlet:innen der Olympischen Spiele in Rio wurde ein Zusammenhang zwischen der HRV und einer gesunden Körperzusammensetzung, z. B. einem geringen Körperfettanteil, festgestellt. Dies zeigt, dass die HRV in Kombination mit anderen Instrumenten bei der Gewichtskontrolle hilfreich sein kann, da sie Aufschluss über die Reaktion des Körpers auf die tägliche Ernährung gibt (Lucini et al., 2022).
Wie verändert sich die HRV im Laufe der Zeit bei olympischen Athlet:innen?
Die Entwicklung der HRV bei olympischen Athlet:innen durch intensives Training ist komplex. Die einzigartige genetische Veranlagung und die Trainingsgeschichte der Athlet:innen führen dazu, dass ihre Körper unterschiedlich auf harte Trainingseinheiten reagieren und individuelle Erholungszeiten benötigen. Normalerweise haben Athlet:innen im Ruhezustand eine höhere HRV, was ihr hohes Fitnessniveau aufzeigt. Es gibt jedoch einen Punkt, an dem die HRV nicht weiter ansteigen kann, eine Grenze, die als „Deckeneffekt“ bekannt ist. Das bedeutet, dass die HRV auch mit mehr Training nicht weiter ansteigt (Buchheit, 2014). Wissenschaftliche Studien haben gezeigt, dass die HRV von Athlet:innen nach einer Phase harten Trainings abfallen und dann wieder deutlich ansteigen kann, insbesondere wenn sie ihre Trainingsintensität vor einem großen Wettkampf eine Zeit lang reduzieren, eine Technik, die als „Tapering“ bezeichnet wird (Plews et al., 2013). Dieser Anstieg der HRV zeigt an, dass sie bereit für den Wettkampf sind, und hilft bei der Feinabstimmung ihres Trainings vor dem Wettkampf.
Was muss ich beachten, wenn ich meine HRV selbst überwachen möchte?
Wenn Sie als olympische Athlet:in Ihre HRV selbst im Auge behalten, ist es wichtig, ein paar Dinge zu beachten. Da die HRV sehr individuell ist, ist es wichtig zu verstehen, was Ihre HRV beeinflusst. Es wird empfohlen, die HRV und die Herzfrequenz über einen längeren Zeitraum zu überwachen (idealerweise täglich, morgens nach dem Aufwachen). Denn ein Absinken der HRV ist nicht zwingend ein Zeichen von Müdigkeit, sondern kann auch auf eine Wettkampfvorbereitung hinweisen (Plews et al., 2013). Wenn Sie auf diese kleinen Veränderungen achten, können Sie sich ein detailliertes Bild davon machen, wie Sie auf Training und Wettkampfstress reagieren, was Ihnen bei der Erstellung von personalisierten Trainingsplänen helfen kann. Außerdem kann die Beobachtung Ihres Befindens, wie Schlafqualität, Muskelkater, Trainingshärte, Stressniveau und allgemeine Müdigkeit, zusammen mit der HRV dazu beitragen, Ihr Training noch besser auf Sie abzustimmen. Studien zeigen, dass die gleichzeitige Verwendung dieser subjektiven Indikatoren des Wohlbefindens und der HRV-Daten dazu beitragen kann, Ihr Training zu optimieren, die Trainingsintensität anzupassen und das Verletzungsrisiko zu senken (Bellenger et al., 2016; Chiron et al., 2024). Die Kombination Ihrer persönlichen Erkenntnisse mit HRV-Messwerten ist also eine großartige Strategie für das Management Ihres Trainings und Ihrer Gesundheit.
Mit welchen spezifischen Interventionen kann ich meine HRV in einer Wettkampfsituation und langfristig beeinflussen?
Es gibt viele Möglichkeiten, Ihre HRV zu verbessern. Diese HRV-Verbesserung spiegelt eine bessere Kontrolle Ihres Herzens durch den beruhigenden Teil Ihres Nervensystems wider. Diese Methoden reichen von einer Veränderung der Atmung, wie z. B. langsames, gleichmäßiges Atmen (slow-paced breathing, SPB), bis hin zum Eintauchen in kaltes Wasser, um die Reaktion des Körpers auf Kälte auszulösen. Eine Liste von Aktivitäten, die dazu beitragen können, Ihre HRV über einen Zeitraum von 4 Wochen zu erhöhen, finden Sie in den Abbildungen 4a und 4b.
SPB ist ein einfacher und erschwinglicher Weg, um die HRV schnell zu verbessern. Apps wie HRV4Biofeedback, iBreathe oder Awesome Breathing machen das Üben noch einfacher. Während ein durchschnittlicher Erwachsener 12-20 Mal pro Minute atmet, atmet man bei SPB etwa sechs Mal pro Minute, um die HRV aktiv zu erhöhen (Laborde et al., 2022). Diese Methode trägt dazu bei, Ängste abzubauen und die Gelassenheit und Belastbarkeit zu erhöhen - perfekt für die Stressbewältigung kurz vor einem Wettkampf oder im Alltag (Mosley & Laborde, 2022). Wenn Sie SPB regelmäßig in Ihr Training einbauen, kann dies auch zu dauerhaften Vorteilen führen, wie z. B. zu einer besseren Schlafqualität bei olympischen Athlet:innen (Li et al., 2022).
Die Nutzung des Tauchreflexes durch das Eintauchen des Gesichts in kaltes Wasser verbessert die HRV erheblich (Ackermann et al., 2023). Sofern möglich, ist das Eintauchen des ganzen Körpers in kaltes Wasser nach dem Training der beste Weg, um die HRV nach körperlicher Anstrengung zu erhöhen (Laborde et al., 2023). Einige Spitzensportler:innen, wie z. B. Cristiano Ronaldo, sind dafür bekannt, dass sie nach jedem Training ein Ganzkörpertauchen in kaltes Wasser in ihr Programm aufnehmen, um die Erholung zu unterstützen.
Schließlich zeigen neuere Forschungsergebnisse, dass Techniken wie die transkranielle Magnetstimulation und die transkranielle Gleichstromstimulation, bei denen elektrische oder magnetische Felder eingesetzt werden, um die Hirnaktivität ohne chirurgischen Eingriff sicher zu verändern, eine positive Wirkung auf die HRV haben können. Diese Methoden werden hauptsächlich untersucht, um die Verbindung zwischen Gehirn und HRV besser zu verstehen (Schmaußer et al., 2022). Sie könnten in Zukunft ein wichtiger Weg sein, um Athlet:innen zu helfen, ihre Leistung zu verbessern.
Können Athlet:innen aller Leistungsebenen von der Berücksichtigung der HRV profitieren?
Ja, Athlet:innen auf allen Ebenen, nicht nur die Olympioniken, können von der HRV-Überwachung in ihrem Training stark profitieren. Durch die regelmäßige Überprüfung ihrer HRV können Athlet:innen besser verstehen, wie ihr Körper auf das Training reagiert, sich erholt und mit verschiedenen Arten von physischem und mentalem Stress umgeht. Dieses Wissen ermöglicht einen individuelleren Trainings- und Erholungsplan und hilft, die Leistung auf der Grundlage objektiver physiologischer Daten zu verbessern. Tipps, wie Sie die HRV-Messung in Ihre tägliche Routine einbauen können, finden Sie in Abbildung 5.
Zusammengefasst: Wie könnte die Einbeziehung von HRV-Messung und -Interventionen überlasteten olympischen Athlet:innen auf dem Spielfeld helfen?
Zusammenfassend lässt sich sagen, dass die HRV eine Schlüsselrolle in einem Trainingsansatz spielen kann, der sich sowohl auf die geistige als auch auf die körperliche Gesundheit konzentriert. Sie dient als objektiver Indikator für den Zustand Ihres Körpers und kann Ihnen helfen, Ihre Wettkampfziele zu erreichen. HRV-Messungen und darauf basierende Interventionen können olympischen Athlet:innen, die an ihre Grenzen gehen, bei der Erreichung von Spitzenleistungen sehr helfen.
Kommen wir zum Abschluss noch einmal auf unser einleitendes Beispiel zurück: Ein erfahrener Sprinter sucht in den letzten Momenten vor dem olympischen 100-Meter-Finale trotz des Lärms im Stadion nach geistiger Klarheit. Er denkt an sein intensives Training zurück, zu dem auch tägliche HRV-Kontrollen gehörten, und erinnert sich an die Tipps seines Trainers zum Stressmanagement. Eine wichtige Strategie bestand darin, seine Atmung zu verlangsamen, eine bewährte Methode zur Steigerung der HRV. Indem er zwei Minuten lang langsam atmet, spürt er, wie sich seine Muskeln entspannen und der Fokus geschärft wird. Fühlt er sich zu ruhig oder zu wenig aktiviert, weiß er, dass er einfach ein wenig schneller atmen kann, um ein optimales Bereitschaftsniveau zu erreichen. Dieser Moment der effektiven Selbstkontrolle stärkt sein Selbstvertrauen, wenn er sich der Startlinie nähert. Der Lauf kann nun beginnen...
Literaturverzeichnis
Ackermann, S. P., Raab, M., Backschat, S., Smith, D. J. C., Javelle, F., & Laborde, S. (2023). The diving response and cardiac vagal activity: A systematic review and meta-analysis. Psychophysiology, 60(3), e14183. https://doi.org/10.1111/psyp.14183
Bellenger, C. R., Fuller, J. T., Thomson, R. L., Davison, K., Robertson, E. Y., & Buckley, J. D. (2016). Monitoring Athletic Training Status Through Autonomic Heart Rate Regulation: A Systematic Review and Meta-Analysis. Sports Medicine, 46(10), 1461-1486. https://doi.org/10.1007/s40279-016-0484-2
Buchheit, M. (2014). Monitoring training status with HR measures: do all roads lead to Rome? Frontiers in Physiology, 5, 73. https://doi.org/10.3389/fphys.2014.00073
Chiron, F., Bennett, S., Thomas, C., Hanon, C., Léger, D., & Lopes, P. (2024). Application of Vagal-Mediated Heart Rate Variability and Subjective Markers to Optimise Training Prescription: An Olympic Athlete Case Report. International Journal of Disabilities Sports and Health Sciences, 7(1), 66-76. https://doi.org/10.33438/ijdshs.1342537
Laborde, S., Allen, M. S., Borges, U., Dosseville, F., Hosang, T. J., Iskra, M., Mosley, E., Salvotti, C., Spolverato, L., Zammit, N., & Javelle, F. (2022). Effects of voluntary slow breathing on heart rate and heart rate variability: A systematic review and a meta-analysis. Neuroscience & Biobehavorial Reviews, 138, 104711. https://doi.org/10.1016/j.neubiorev.2022.104711
Laborde, S., Mosley, E., & Mertgen, A. (2018). Vagal Tank Theory: The Three Rs of Cardiac Vagal Control Functioning – Resting, Reactivity, and Recovery. Frontiers in Neuroscience, 12. https://doi.org/10.3389/fnins.2018.00458
Laborde, S., Mosley, E., & Thayer, J. F. (2017). Heart Rate Variability and Cardiac Vagal Tone in Psychophysiological Research - Recommendations for Experiment Planning, Data Analysis, and Data Reporting. Frontiers in Physiology, 8, 213. https://doi.org/10.3389/fpsyg.2017.00213
Laborde, S., Wanders, J., Mosley, E. & Javelle, F. (2023). Influence of physical post‐exercise recovery techniques on vagally‐mediated heart rate variability: A systematic review and meta‐analysis. Clinical Physiology And Functional Imaging, 44(1), 14–35. https://doi.org/10.1111/cpf.12855
Li, Q., Steward, C. J., Cullen, T., Che, K. & Zhou, Y. (2022). Presleep Heart-Rate Variability Biofeedback Improves Mood and Sleep Quality in Chinese Winter Olympic Bobsleigh Athletes. International Journal Of Sports Physiology And Performance, 17(10), 1516–1526. https://doi.org/10.1123/ijspp.2022-0037
Lucini, D., Spataro, A., Giovanelli, L., Malacarne, M., Spada, R., Parati, G., Solaro, N. & Pagani, M. (2022). Relationship between Body Composition and Cardiac Autonomic Regulation in a Large Population of Italian Olympic Athletes. Journal Of Personalized Medicine, 12(9), 1508. https://doi.org/10.3390/jpm12091508
Magnon, V., Vallet, G. T., Benson, A., Mermillod, M., Chausse, P., Lacroix, A., Bouillon-Minois, J. B., & Dutheil, F. (2022). Does heart rate variability predict better executive functioning? A systematic review and meta-analysis. Cortex, 155, 218-236. https://doi.org/10.1016/j.cortex.2022.07.008
Mosley, E., & Laborde, S. (2022). A scoping review of heart rate variability in sport and exercise psychology. International Review of Sport and Exercise Psychology, 1-75. https://doi.org/10.1080/1750984x.2022.2092884
Plews, D. J., Laursen, P. B., Kilding, A. E. & Buchheit, M. (2013). Evaluating Training adaptation with Heart-Rate Measures: A Methodological comparison. International Journal Of Sports Physiology And Performance, 8(6), 688–691. https://doi.org/10.1123/ijspp.8.6.688
Plews, D. J., Scott, B., Altini, M., Wood, M., Kilding, A. E., & Laursen, P. B. (2017). Comparison of Heart-Rate-Variability Recording With Smartphone Photoplethysmography, Polar H7 Chest Strap, and Electrocardiography. International Journal of Sports Physiology and Performance, 12(10), 1324-1328. https://doi.org/10.1123/ijspp.2016-0668
Schmaußer, M., Hoffmann, S., Raab, M., & Laborde, S. (2022). The effects of noninvasive brain stimulation on heart rate and heart rate variability: A systematic review and meta-analysis. Journal of Neuroscience Research, 100(9), 1664-1694. https://doi.org/10.1002/jnr.25062
Bildquellen
Abbildung 1: Eigentum der Autor:innen
Abbildung 2: Eigentum der Autor:innen
Abbildung 3a+b: Eigentum der Autor:innen
Abbildung 4a+b: Eigentum der Autor:innen
Abbildung 5: Eigentum der Autor:innen
















